易采游戏网
关注微信
作者: 日期:2026-01-23 16:24:05
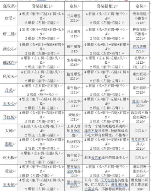
《斗罗大陆:魂师对决》游戏中强攻系角色有很多,那么魂骨如何搭配呢?今天小编就给大家介绍一下斗罗大陆魂师对决强攻系魂骨搭配攻略,有需要的小伙伴不要错过了。
ps:猛兽系的戴沐白自带免控,并且有群体破甲,普攻协战的属性,4技能算是一个AOE,但是前置要求较高,实用性不广。
以上就是《斗罗大陆:魂师对决》强攻系魂骨搭配攻略,更多游戏攻略请持续关注易采游戏网!
本文内容来源于互联网,如有侵权请联系删除。
《斗罗大陆:魂师对决》强攻系魂骨搭配攻略
《斗罗大陆:魂师对决》8人增伤阵阵容搭配攻略
《斗罗大陆:魂师对决》盾辅系魂骨搭配攻略
《斗罗大陆:魂师对决》8人刷伤阵阵容搭配攻略
《斗罗大陆:魂师对决》全民对决玩法介绍
《斗罗大陆:魂师对决》斗罗夏日嘉年华活动介绍