易采游戏网
关注微信
作者: 日期:2026-01-23 16:23:02
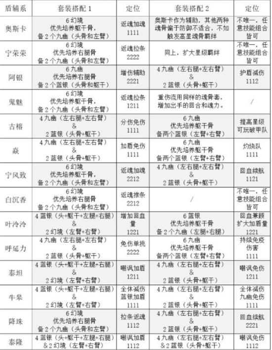
《斗罗大陆:魂师对决》游戏中盾辅系角色有很多,那么魂骨如何搭配呢?今天小编就给大家介绍一下斗罗大陆魂师对决盾辅系魂骨搭配攻略,有需要的小伙伴不要错过了。
不要杠我,知道一个个金魂骨都很难掉
只是把能选择的时候最优选择做出来了
以上就是《斗罗大陆:魂师对决》盾辅系魂骨搭配攻略,更多游戏攻略请持续关注易采游戏网!
本文内容来源于互联网,如有侵权请联系删除。
《斗罗大陆:魂师对决》盾辅系魂骨搭配攻略
《斗罗大陆:魂师对决》8人刷伤阵阵容搭配攻略
《斗罗大陆:魂师对决》全民对决玩法介绍
《斗罗大陆:魂师对决》斗罗夏日嘉年华活动介绍
《斗罗大陆:魂师对决》极限拉条阵容搭配攻略
《斗罗大陆:魂师对决》专属魂骨功能介绍