大家好,元元来教你玩转梦幻新诛仙!本期带来各职业装备特技特效选择全攻略,从基础概念到实战搭配,助你打造最强角色。
今天为大家介绍新梦诛中装备的特技效果,并解析各职业如何合理选择适合自身的装备特性。
首先要理解特技特效的含义,通俗来说就是通过技术手段实现的视觉或听觉上的特殊效果。
特技是玩家可自主选择、独立于门派技能之外的特殊能力。
特效指装备上满足特定条件后触发的额外增益效果。
特技特效装备获取方式说明
打造装备时,有一定几率随机生成特技或特效。每件装备最多可拥有一个特技和两个特效,三者可同时存在。也就是说,一件装备最高可具备一技两效,即俗称的三红极品装备。目前本人仅打造出过一次三红装备,若有人获得更优结果,欢迎联系补充修正相关信息。
特技的用途解析
特技是玩家可主动施展的特殊能力,不依赖门派技能,具备攻击、治疗、增益等多种效果。即使在技能被封或只能普攻时,也可消耗愤怒值释放,提升战斗中的应变能力,使策略运用更加多样,灵活应对各种战局变化。
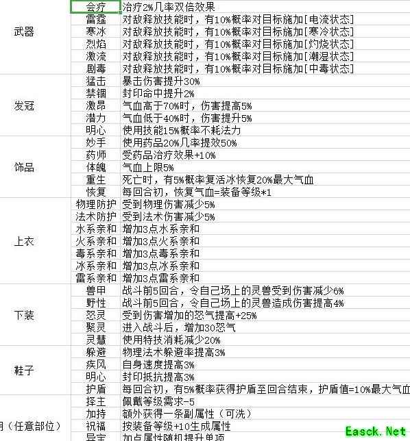
各类特技特效汇总清单
特技按效果分为攻击、恢复、增益和减益四类,可随机出现在装备的任何部位。
详见下表。

梦幻新诛仙手游装备特技全解析
将特效按部位分为七类,包括六种装备专属特效和一种适用于任意部位的通用特效。
详见下表。

梦幻新诛仙手游装备特效全解析
各门派装备特技需求一览表
鬼王主物理,万毒副输出

青云焚香,法术输出主力

封印合欢,长生不灭。

天音辅助,南疆支援

选择合适的主人对各职业都有益处,特别是输出和治疗类武器,以及封系的鞋子,效果更佳。
偏爱个人竞技的辅助职业,可刷取带野性特效的下装,效果显著。