流浪方舟配队没人讲核心搭配?那我来献丑啦!耗时两小时整理三大流派:召唤圣盾、连击流、暴力美学,附赠实用核心图,零氪玩家的真心分享,欢迎指正交流~
众多攻略未提核心搭配,我来分享一点心得。
圣盾召唤流派
赫尔莫德:可召唤分身协同作战,战死后能复活。
猴:分身术,召唤兽,协作作战,复活能力
希夫拥有分身、召唤、复活及治疗强化能力
巴德尔:分身召唤位移,扰乱敌方阵型。
伏羲:分身召唤,开局群攻,附带治疗增益效果
二、连击流
丘比特:可分身召唤,引发混乱,连击伤害翻倍或具备复活能力。
古尔薇格:分身召唤,混乱中连击翻倍或复活重生。
巴德尔:分身召唤,连击翻倍,造成混乱效果。
汉堡姐:分身召唤,连击翻倍,附带混乱效果,分身可触发二次攻击。
伊登:擅长混乱输出,连击强,带治疗与位移技能
三、暴力美学
赫柏:增攻、护盾、爆发、复活,但依赖核心等级提升。
美杜莎:肉盾猎手,复活燃血爆裂,混乱掌控。
汉堡姐:分身突袭,召唤助阵,位移控场,扰乱敌阵
月读:擅长猎杀肉盾,具备复活、膨胀与加速能力。
肉盾猎手,具备复活、膨胀与加速能力。
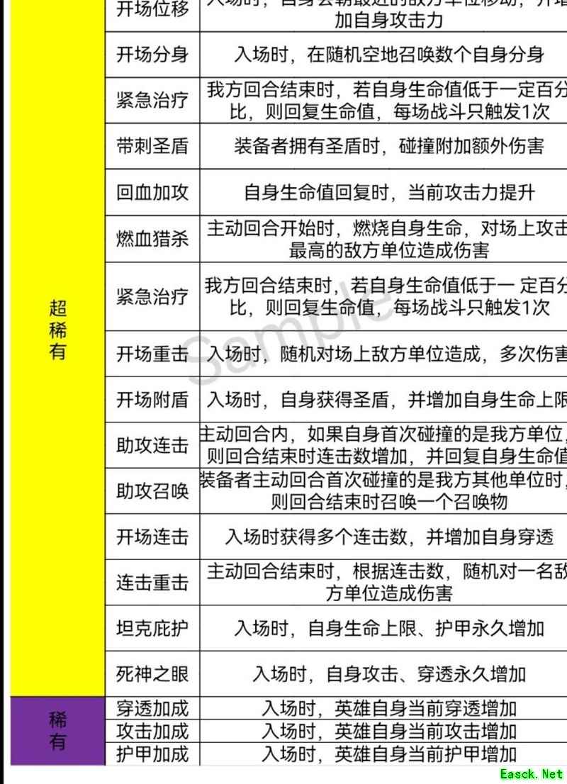
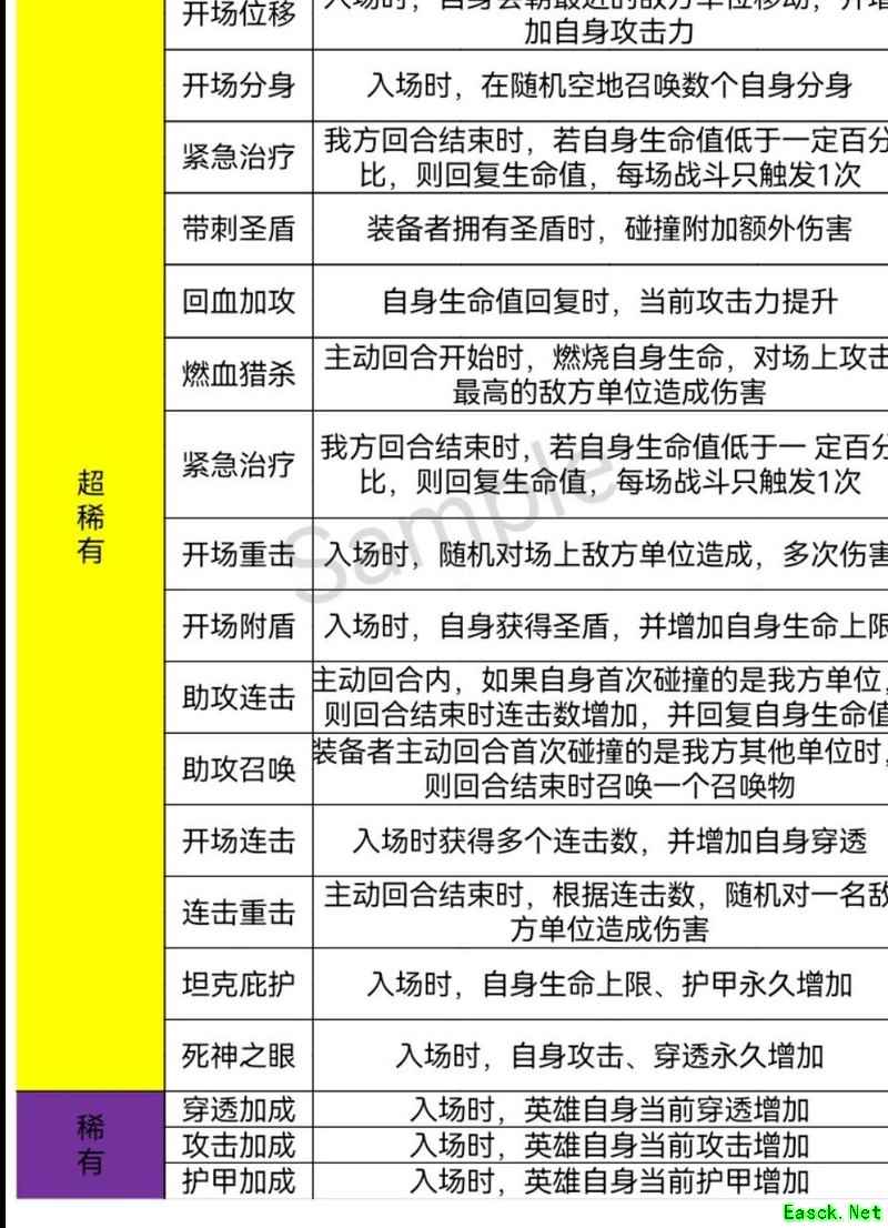
最后分享两张核心图表

非原创内容
欢迎指正不足之处,我虽是零氪玩家,但热衷于研究阵容搭配。
耗时两小时,盼有人赏光一读。