易采游戏网
关注微信
作者: 日期:2026-01-16 05:08:50
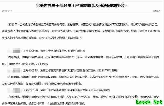
据财经网报道,记者获悉,1月15日,完美世界在公司内部发布公告称,公司对贪腐舞弊行为零容忍,2025年,公司查处了多起员工与供应商内外勾结、营私舞弊、损害公司利益的行为,其中部分员工及供应商负责人的行为涉嫌违法犯罪,公司已向公安机关报案,相关员工于近日被公安机关依法刑事拘留。
据悉,前述已报案的涉嫌贪腐事件涉及公司3名员工,为完美世界旗下青云、凌霄工作室美术部相关负责人,其中2名员工已于2024年8月离职。
完美世界3名员工疑似涉嫌贪腐舞弊!已被刑事拘留
SE不装了!《DQ7》重制版强行和谐女角色
《泰拉瑞亚》1.4.5版本正式定档1月27日 多平台同步更新
奎爷居然是他演!《战神》真人剧选角引热议 你认为合适吗?
新版《古墓丽影》劳拉定妆照公开!你觉得如何?
逆天运气!网友134元买到PS5 Pro 阿里跨境电商薅羊毛