|
各位少侠,是否还记得自己是从什么时候开始接触的天下?如今又是否仍在大荒游历? 从懵懂、充满活力的青年时期,到踏入社会、步入工作与生活的正轨,天下承载了无数少侠的青春。这大荒人来人往,有少侠坚守其中,但也有少侠因各种现实原因不得不暂别这里。 但即便是因故远离了大荒的少侠,也忍不住时时挂念故地,回忆旧友;而坚守在大荒的少侠,也始终期盼着故人归来的那日。他们不约而同地在问:什么时候才能更随心所欲、更少限制地玩到天下?会不会有“三端互通”的那天? 或许那一日,就是大家重聚大荒之时。 可以说,在天下走过的历程中,“三端互通”逐渐成为了无数少侠共同的夙愿。积淀十七载,走过无数个攻坚的日夜,这次大家的愿望,真的实现了—— 网易首款3DMMO《天下》,将全面升级为《天下:万象》,除了现有的《天下》客户端,还将新增《天下:万象》移动端、《天下:万象》PC端,并且在这三个客户端中实现完全的数据继承、互通,让你随时随地、用不同的工具,都能畅游天下! 天下:万象震撼来袭,三端互通数据全继承! 面对着心心念念的“三端互通”,想必少侠们在惊喜和期待之余,也忍不住围绕着数据互通、玩法内容、操作体验等各个方面,产生海量疑问。毕竟这关乎着少侠们未来的体验,也决定着大家未来能否实现真正的“自由畅玩天下”。 在这里,我们已经可以郑重地作出回答: 人物角色数据三端互通一致,在任意客户端登录对角色操作都一样; 游戏内数据也是三端互通一致,在游戏内可以与任意客户端的少侠进行交互沟通。 作为一个已经走过十七载的游戏,《天下》涉及的无论是人物角色数据,还是游戏数据都浩如烟海。在这样的背景下要实现三端互通的难度可想而知,但也正因这些庞大繁杂的数据,见证着天下的历程、少侠们的点滴心血,我们决心要用实实在在的三端互通,赋予大家真正意义上的“自由畅玩”。
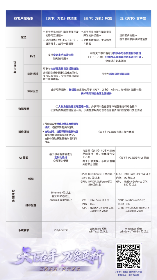
在人物角色数据、游戏数据都互通的前提下,各客户端在玩法内容、操作体验上是否有差异?这些差异又会如何影响大家的体验?相信下方的这张表格,能为大家带来详细的解答。 ![]() 正如表格所呈现的那样,万象版的移动端、PC端都有能力提供大家如今在现行客户端中体验到的内容,甚至会实现更显著的超越。相比于当下的客户端,万象移动端更便捷,让大家在设备上更自由,真正实现了随时随地玩天下;而万象PC端则在提供完备的服务以外,在画质、战斗体验等多个方面能提供更优质的体验。 对于这三种不同的客户端版本,少侠可以自行选择任一进行体验。当设备、时间和地点不再成为你回归的桎梏,这一次或许就是各位少侠重回天下的最佳契机! ![]() 为方便各位回归少侠了解当前游戏服务器以及对应的客户端选择,我们也制作了对应的表格方便大家明晰相关资讯~ ![]() 逆天改命,自研引擎加持让天下重焕新生! 网易自研引擎升级,全新画质迭代! 得益于新引擎,天下的画质得到全面升级迭代,此种成效各位少侠皆有目共睹。 自从“开天”客户端全面开放体验以来,就已经有不少少侠亲自前往其中,亲眼去见证这个新引擎下的大荒世界。各大门派驻地、巴蜀、九黎等,这些大家最熟悉的场景,以惊艳的新面貌迎接各位少侠。数不清的场景截图更是力证了少侠们对这些地图焕新效果的认可和喜爱。 ![]() ![]() ![]() ![]() ![]() 而在《天下:万象》正式上线后,不仅能在全场景看到肉眼可见的显著提升,还将体验到更自然、更真实的天气系统;少侠熟悉的天下,将更为细致生动! ![]() 世界记录级多人PVP体验,千人同屏不卡顿! 早在今年4月26日赛季服【定山河】的第一赛季势力战中,我们就以9524名玩家参与的壮举刷新了 "最大规模的多人电子游戏玩家对战" 这一吉尼斯世界纪录,期间更是实现了千人同屏作战的震撼场面!在后续的赛季中,少侠们更是多次刷新参战人数新高,不断创造出新的辉煌! ![]() 感谢所有少侠的热情投入!如今,赛季服已进入第三赛季【定八荒】,势力战、流光梦境、梦源城战等不同场景依旧激情不断;而这样的精彩还远没有中止,赛季服高能时刻仍在陆续上演!我们也正在投入筹备第四赛季相关事宜,持续投入更多资源与优化,助力赛季服生态蓬勃发展,为大家带来更优质的体验! ![]() ![]() 赛季服势力战、城战画面 随着天下3团战氛围日益火热、参与人数持续攀升,我们也全力投入持续优化这一核心体验。在推进“开天计划”的过程中,提升游戏流畅度、缓解PVP卡顿问题,始终是我们的重中之重。PVP作为天下最具特色、广受喜爱的玩法,其流畅程度不仅影响着战斗体验,更是众多热爱团战少侠长久以来的关注焦点。 在网易自研引擎MESSIAH的强大支撑与我们持续不断的技术攻坚下,如今,《天下:万象》已能为少侠带来更流畅、更痛快的多人PVP体验——丝滑操作,畅快对决,不在话下! 技术持续突破,新引擎强力加持。现在,就请少侠在《天下:万象》中,亲身感受世界纪录级别的丝滑团战吧! ![]() 颠覆过往,自由塑颜,千人千面不是梦! “开天计划”推进以来,除了场景迭代、PVP流畅度这两大内容,大家最关注的,莫过于人物模型的迭代。而就在最近的登录界面展示中,已经不少少侠留意到了质感拉满的全新捏脸效果。我们也收到了大量追问捏脸系统何时能体验的相关留言,可见大家对此的期待值之高~ 在《开天:万象》中,少侠们马上就能体验到随心所欲为自己塑造容貌的快乐!更符合天下审美的脸型方向、更细致的可调整内容,更多样的妆容效果、更灵动的五官……我们赋予你更大的自由度,在塑颜界面,各位少侠将不再如过往一般被拘束,而是可以大有作为,想怎么调就怎么调! ![]() 国韵网游,经典归来!《天下贰·经典版》共创进行时! 在此前,我们就已经向少侠分享我们的《天下贰》经典共创计划,邀请少侠与我们同行。 如今,《天下贰·经典版》众筹份数已经突破17万,是你们用实实在在的行动,给了我们更大的勇气与决心,让我们坚持在这一条重回经典的路上走得更远! ![]() 这一次,重回经典国韵水墨风;我们在视觉上全面采用经典的「水墨风格」,包括老版本的角色体型、界面设计和场景布局。游戏中的UI将重新采用水墨风设计,为少侠们呈现东方美学的韵味。 这一次,专注游戏慢节奏养成;减少复杂的玩法系统,回归角色养成的本真乐趣,成为数值类型最少的天下,让你可以静下心来研究自己喜欢的养成路径,体验角色成长的真正乐趣。 这一次,天下由你共同书写;这将是首个玩家深度共创的天下,超过1万名少侠给我们提出情真意切的建议,共计突破50万文本量的建议内容,让我们走得更有底气! ![]() ![]() 玩家共创文档节选 目前,《天下贰·经典版》仍在持续共创中,欢迎各位少侠参与;后续《天下贰·经典版》将以独立PC端上线,敬请期待! ![]() “年度服”弱水三千上线!无需养成落地开战,世界级团战仅此一家! 随着《天下:万象》上线的日子越来越近,天下3年度服“弱水三千”也将同步开启! 2012年开启的“弱水三千”服务器,是不少少侠激情团战的启蒙,毁天灭地联盟、风中追风……至今仍是许多人心中难忘的回忆。如今,“弱水三千”再启航,我们也期待将这个新生的年度服打造成大家全新的激战乐土,以承载旧忆的名字,书写出属于当下和未来的序章。 ![]() 在这里,会将“无需养成,落地开战”贯彻到底,对繁琐的养成系统进行批量删除与大刀阔斧的精简,只保留最核心的装备、觉醒、灵兽、元魂珠系统,养成不再是负担!极速成长系统还将迎来史诗级优化,完成任务即可自动提升,帮助少侠真正实现“一步到位”,零门槛快速上手! 在这里,我们准备了各种福利吸引各家势力强势进驻,届时史诗级团战名场面再现,分分钟点燃你的战斗激情,唤醒当年热血厮杀的回忆。新引擎的加持,则为大规模的激情团战保驾护航,让体验更丝滑流畅,这里将会是每位PVP爱好者战斗的乐土! 在这里,我们还准备了力度空前的巨额补贴,少侠们活跃就能白嫖现金福利,打得畅快、拿得满足,主打一个无忧爽玩!马上前往预约,集结老战友吧! 天下在手,万象更新!预约已开启就等你来~ 天下在手,万象更新。可以预见的是,《天下:万象》的问世,三端互通的壮举,必将为少侠们带来颠覆性的新体验;十七载沉淀过后的品质,也将带来更多惊喜。 目前,《天下:万象》的官方预约已正式开启!凡进行预约的少侠,都能在奖池中抽奖,不仅如此,我们还为少侠们准备组队预约的专属好礼! ![]() 每抽必中绝不空军,真金白银直接送! 点击预约链接:https://url.163.com/DYAY,即刻跳转前往预约详情页,登录后点击“立即预约”即视为成功预约。 我们为参与预约各位少侠准备了总价值超千万元的豪华奖池,其中奖品极为丰富,包括但不限于iPhone17pro、“玉玑子-幻龙蜃影” 1:4正版授权雕像、888现金红包、2025年终纪念礼盒《万象天成》、永久时装【醉思凡】、中石化加油卡、太初原石等!每次抽奖,必定能获得奖池内的任意奖品,让你的期待永不落空~ ![]() 这次奖池里还有各种大额元宝代金券,最高可达100W元宝!这些元宝代金券,都可以在元宝商城、指定活动中消费元宝时抵扣,成为大家在天下“买买买”的最大底气! ![]() 组队赢好礼,永久时装、经典坐骑带回家! 大家常说“好朋友是玩游戏的最高配置”,重聚大荒又怎能少得了三五好友结伴?随着《天下:万象》的开启,定有更多少侠重新踏上这片承载了无数青春的土地,因此我们也为组队预约的少侠准备了专属奖励! ![]() 随着组队人数增加,专属奖励也将陆续解锁,包括500绑定金、封·炼化之灵(2000)!只要小队达到5人,那么全队成员均可获得永久时装【秋水寒霜】,达到10人,还能将经典坐骑【一叶扁舟】带回家! 想必在典雅大气的崭新华服、充满记忆的坐骑陪伴下,大家都能收获一场难忘的大荒之旅~
逆天改命,三端互通;天下在手,万象更新!17载品质沉淀,网易首款3DMMO《天下》全面升级为《天下:万象》,预约已正式开启,最值得回归的天下,就是当下! |
三端互通,逆天改命!17载品质沉淀,网易首款3DMMO全面升级为《天下:万象》!
日期:2025-10-22 16:01:49 来源:网络浏览:
[编辑:gridf]
本文仅代表发表厂商及作者观点,不代表易采游戏网本身观点!



































