所在位置:首页 > 手游 > 手游攻略 — 三角洲行动K437全面战场改抢攻略

三角洲行动K437全面战场改抢攻略

作者: 日期:2026-03-27 17:33:19

三角洲行动K437全面战场改抢攻略!三角洲行动全面战场模式,由于地图大并且地形复杂,然后地形复杂,经过反复的研究,也是改出了这款K437突击步枪精,这次的改枪我相信一定有不少干员会喜欢的!

三角洲行动K437全面战场改抢攻略

【改装版K437突击步枪精基础介绍】

外观方面:这把改装版K437突击步枪,枪身整体呈流线型,机匣顶部和护手上方有连续的皮卡汀尼导轨,安装了瞄准镜和战术设备,枪口装有消焰器或补偿器,前护手下方配有前握把,枪托可伸缩调节,枪身侧面和下方分布多个可扩展附件接口,整体设计偏向模块化战术风格,细节处有红色标识点缀,显得专业且具有科技感。

武器代码:K437突击步枪-全面战场-6HOR3EG0BS205M2DA91B4

内含配件:AR重塔握把、平衡握把底座、K437长矛手长枪管组合、沙暴垂直补偿器、骨架狙击枪托、密令斜角握把、DD蟒蛇护木片*3、45发K437扩容弹匣、蜜獾小口径快拔套(黑)、多用途战术增高架、PEQ-2红色激光镭指、全景红点瞄准镜、。

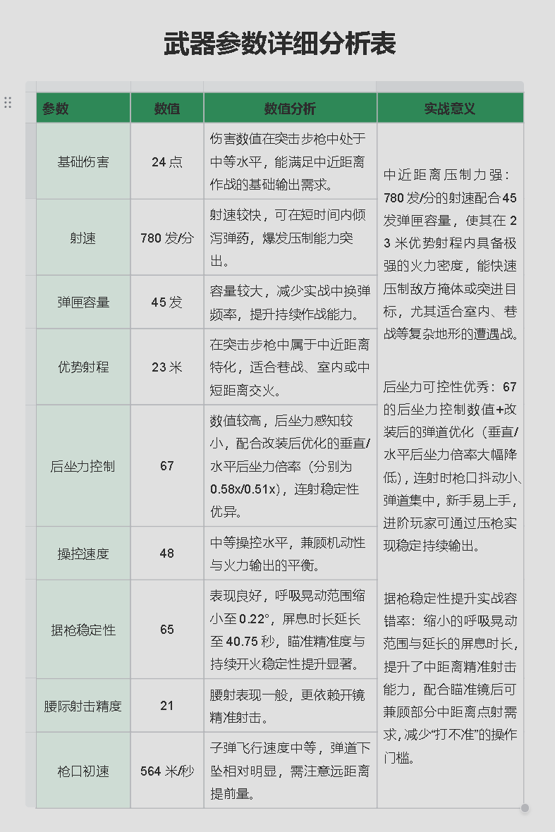
【武器数据】

弹道与稳定性:改装后的K437通过后坐力倍率降低、弹道集中、晃动抑制及屏息优化,实现了“易控性”与“精准度”的双重突破,无论全自动连射压制还是中距离精准点射,均能提供更稳定的操控体验和更高的命中效率,实战中容错率显著提升。

从数据种可以得出:改装K437突击步枪是一把中近距离特化的高性价比突击步枪,核心优势在于高射速、大容量弹匣、易控后坐力与稳定的据枪表现。它在巷战、室内、中短距离交火中能提供极强的火力压制与持续输出能力,对新手友好度高,同时也能满足进阶玩家对“快节奏钢枪”的战术需求。尽管在远距离作战和极致机动性上存在短板,但其在特定场景(中近距离攻坚、团队突进火力支援)中的表现极为出色,是一把兼具实用性与泛用性的战术武器。

适合玩家:新手/进阶玩家:后坐力控制与稳定性优异,操作门槛低,新手能快速掌握射击节奏;进阶玩家可利用高射速和弹道集中特性,在近战中发挥火力压制优势。

偏好中近距离突击打法:适合主动发起巷战、室内攻坚或中短距离遭遇战的玩家,能凭借射速、容量和可控后坐力快速抢占先机。

不适合玩家远距离精确射击偏好者:优势射程仅23米,超出后伤害衰减明显,弹道下坠较大,难以满足远距离精准点射需求。

极致机动性追求者:操控速度中等,相比冲锋枪或部分轻量化步枪,在快速转场、绕后等极限机动场景中灵活性稍逊。

【弹道体现】

从图中可以看出,改装后后坐力有所降低且视野良好,弹夹也增加到45发,该枪械的射速也快,形成一定程度的火力压制!

手感与总结:改装版K437突击步枪手感**易控且稳定**,高射速配合45发大弹匣带来强劲火力,67的后坐力控制与65的据枪稳定性让连射时枪口抖动小、弹道集中,瞄准呼吸晃动轻微且屏息时间长,整体操控流畅不拖沓,尤其适合中近距离连续开火压制,新手能快速上手,进阶玩家可轻松驾驭精准压枪,综合表现均衡且实战容错率高。

以上就是三角洲行动K437全面战场改抢攻略,更多相关攻略,请关注3dm手游网更新!

本文内容来源于互联网,如有侵权请联系删除。

最新文章