所在位置:首页 > 手游 > 手游攻略 — 《梦幻新诛仙》各门派主动法宝搭配攻略

《梦幻新诛仙》各门派主动法宝搭配攻略

作者: 日期:2026-01-19 20:05:58

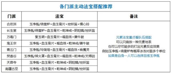
梦幻新诛仙各门派主动法宝怎么搭配?《梦幻新诛仙》游戏中不同门派搭配主动法宝会起到不同效果,那么怎么搭配比较好呢?今天小编就给大家介绍一下梦幻新诛仙各门派主动法宝搭配攻略。

《梦幻新诛仙》各门派主动法宝搭配攻略

同时,几个注意事项需要提醒各位:

(1)相对来说被动法宝的培养优先级大于主动法宝。

(2)在银子充裕的情况下,每天凌晨交易行中的法宝灵韵第一时间记得抢购,不然涨停你只能买20个。

(3)法宝培养到5星之后可以血炼,不佩戴的被动法宝可以用血炼洗出【即使不佩戴该法宝,也能获得法宝的XX%~XX%效果】即可

(4)佩戴的被动法宝进入战斗才会消耗灵力的,灵力可以通过日常活动包括师门、镇魔、璇玑、话本获得。每佩戴1个被动法宝,进入战斗就要消耗2点法宝灵力,所以日常一条龙或者侠义帮扶的时候就把被动法宝全部卸掉。

以上就是《梦幻新诛仙》各门派主动法宝搭配攻略,更多游戏攻略请持续关注手游网!

本文内容来源于互联网,如有侵权请联系删除。

最新文章