所在位置:首页 > 手游 > 手游攻略 — 《洛克王国》巴哈姆特技能表图鉴

《洛克王国》巴哈姆特技能表图鉴

作者: 日期:2026-01-13 16:10:13

今日小编给大家带来了《洛克王国》巴哈姆特技能表图鉴分享,巴哈姆特是编号3172的2024年年费宠物,他是一只武系年费,巴哈姆特喜欢勘破谎言的迷雾,直面真相的本质。下面小编给大家分享一下技能表种族值帮助大家快速了解这个宠物各项信息,感兴趣的速来围观吧!

洛克王国巴哈姆特技能表图鉴

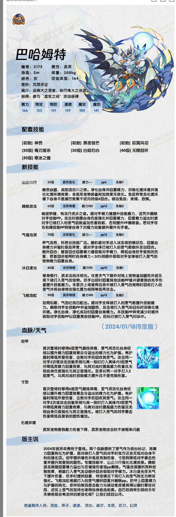
巴哈姆特

编号: 3172

属性: 武

身高: 2m

体重: 300kg

颜色:灰

经验类型: 164

喜好:沉思求证

简介:运伟大之思者,必行伟大之迷途。

获得:参与"虚实之间”活动获得

1、洛克王国巴哈姆特技能配招:山止川行+气蕴沧溟+腾蛟游龙/沐日逐光/飞霰流虹

2、巴哈姆特性格推荐:固执、开朗、淘气、慎重。

3、2024年武系年费终于登场。两个血脉提供了罡气作为核心标记,将精力回复转化为护盾,面对被打入罡气的对手时我方还会无视对自身不利的强化项。

4、彻甲提供增伤并免疫克制伤害,寸劲则降低对手暴击伤害并提升其受到的固伤。专属技能中,山止川行强化化境效果。腾蛟游龙根据回复精力溢出与否增强伤害或pp删除。

5、气蕴沧溟提供两种控制效果,根据打入罡气发动额外回合吸取对手精力。沐日逐光在天气下提升伤害,后手时提供回复,特定情况下将打入的罡气转化为物攻强化。

6、飞流虹根据打入的罡气提供回复并删除pp。防守上回复精力与护盾的转化、多样的削弱受击能力与被动免疫使其得以随时掌控对局,进攻上罡气的加持也使得自身愈战愈勇。

以上就是小编整理带来的《洛克王国》巴哈姆特技能表图鉴,更多精彩内容,请点击关注易采游戏网!

本文内容来源于互联网,如有侵权请联系删除。

最新文章