所在位置:首页 > 手游 > 手游攻略 — 《洛克王国》华丽狼毫性格推荐

《洛克王国》华丽狼毫性格推荐

作者: 日期:2026-01-13 02:31:18

洛克王国游戏中很多小伙伴想知道宠物华丽狼毫什么性格好?今天易采游戏网小编珞珞就给大家带来了《洛克王国》华丽狼毫性格推荐介绍,感兴趣的速来围观吧!

>>>>进化路线:仙羽→一点红→念珠鹤→载阳仙鹤(超进化)

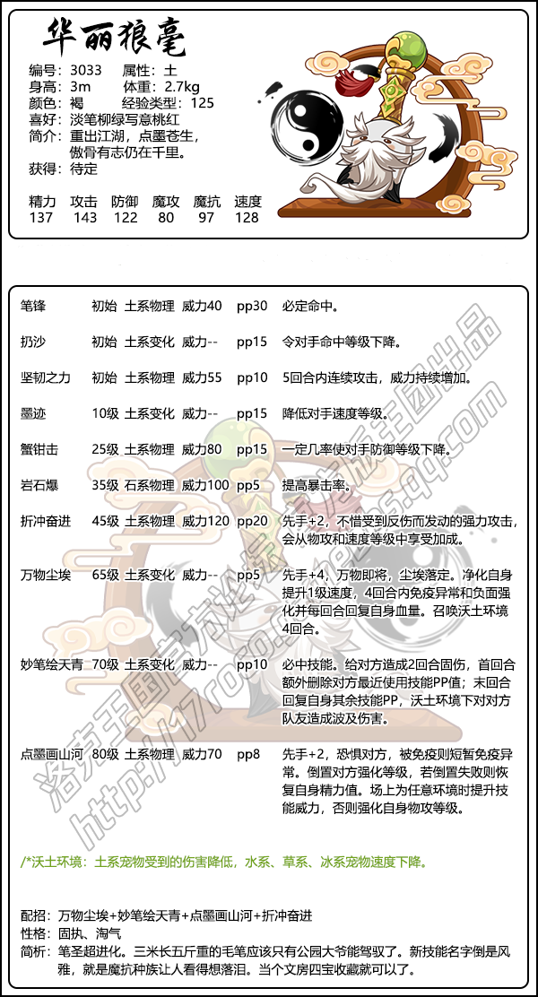
《洛克王国》华丽狼毫性格推荐

1、配招:万物尘埃+妙笔绘天青+点墨画山河+折冲奋进。

2、性格:固执、淘气

淘气会增加10%防御、减少10%魔攻

固执会增加10%攻击、减少10%魔攻

3、简析:笔圣超进化。三米长五斤重的毛笔应该只有公园大爷能驾驭了。新技能名字倒是风雅,就是魔抗种族让人看得想落泪。当个文房四宝收藏就可以了。

以上就是小编整理带来的《洛克王国》华丽狼毫性格推荐介绍,更多精彩内容,请点击关注易采游戏网!

本文内容来源于互联网,如有侵权请联系删除。

最新文章