所在位置:首页 > 手游 > 手游攻略 — 洛克王国变形魔法训练药剂材料在哪

洛克王国变形魔法训练药剂材料在哪

作者: 日期:2026-01-12 02:06:52

变形魔法训练的变身药剂材料是:魔法石、万能石粉、露水。魔法石获取途径比较多,很多地方都有!万能粉末到聚灵岛下属场景中寻找神秘石块,然后使用星星魔法获取。露水到幻灵岛-绿苔之森采集获得。

变形魔法训练怎么配置药剂  | 变形魔法心想事成药剂 | 变形魔法训练药剂材料获取

洛克王国变形魔法训练药剂材料在哪

变身药剂的材料:魔法石、万能石粉、露水,配置出变身药剂,分别可能出现三种概率的药剂:20%、40%、变身指定形象的。成功变形七次即可完成活动。

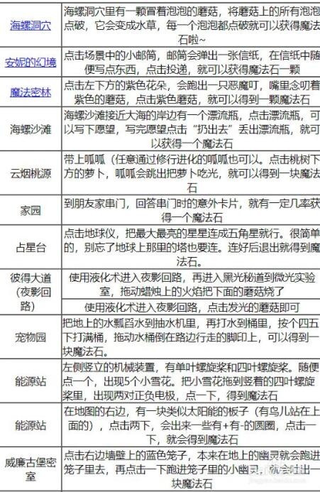
魔法石

魔法石在洛克王国到处都有,且为常驻道具,获取方法如下图:

万能石粉:

巨灵岛范围内找到神秘石块,用星星魔法砸它可以概率掉落,每天上限掉落10份;

露水:

露水在幻灵岛>绿苔之森收集,有一分钟时间冷却,每天上限10滴。

以上就是小编整理带来的洛克王国变形魔法训练药剂材料在哪,大家还喜欢吗?更多精彩内容,请点击关注易采游戏网,小编将持续为您更新!

本文内容来源于互联网,如有侵权请联系删除。

最新文章