易采游戏网
关注微信
作者: 日期:2026-01-12 01:41:56
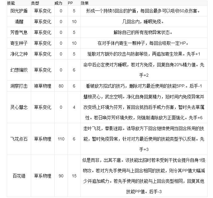
武斗灵猫由魔力猫超进化而来,性格主要推荐固执、开朗、勇敢。配招:主流一般是灵心慧念+飞花点石+幻想编织或者洞察打击+百花错。
进化路线:
喵喵→喵呜→魔力猫→武斗灵猫
技能
本文内容来源于互联网,如有侵权请联系删除。
洛克王国武斗灵猫性格
《数码宝贝:新世纪》查看网域当前的探索度方法介绍
《洛克王国》王牌灵猫技能表
洛克王国王牌灵猫性格
《数码宝贝:新世纪》雷队插件搭配攻略
《数码宝贝:新世纪》岛屿探秘章节一打法攻略