所在位置:首页 > 手游 > 手游攻略 — 《上古王冠》控制及状态效果详解

《上古王冠》控制及状态效果详解

作者: 日期:2025-12-11 09:53:09

《上古王冠》手游马上就要开启公测了,游戏中有许多的增益效果。相信还有小伙伴们不是很清楚增益减益状态有哪些?下面小编给大家带上古王冠控制及状态效果详解,感兴趣的小伙伴们一起来看看吧!

《上古王冠》控制及状态效果详解

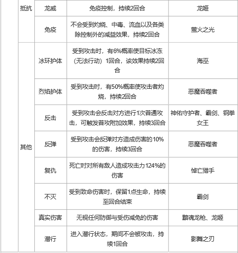
游戏内存在控制与状态,状态分为增益和减益,下面列表整理

净化:裁决者、时光之主、微笑奇迹、海巫、水之贤者

驱散:裁决者

复活:冥界行者、时光之主、微笑奇迹

以上就是小编整理的关于《上古王冠》控制及状态效果详解的全部内容,想获得更多相关游戏攻略可以关注手游网。

本文内容来源于互联网,如有侵权请联系删除。

最新文章