《元素方尖》游戏中巫术师技能强度如何?很多小伙伴不知道游戏中的巫术师强不强,其实巫术师的技能是持续性伤害,很多小伙伴感觉巫术师技能不怎么样,那么接下来小编为大家带来《元素方尖》巫术师技能玩法及强度分析,一起来看看吧。
《元素方尖》巫术师技能玩法及强度分析
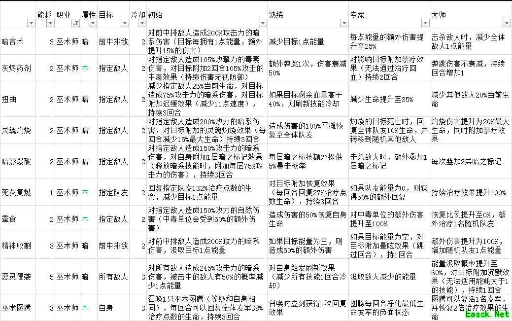
1、巫术师的技能输出效率还不错,比如灰烬药剂、灵魂灼烧、暗影爆破、暗言术。
2、蚕食计算了中毒情况下的伤害。
游戏介绍
我们的故事在一个被遗忘的破碎世界上演,在喜怒无常的元素洪流中,构成世界的砂砾不断坍塌和重组。教会的经义如此记述:接天之塔拔地而起,驯服元素庇佑世人。奇特的力量通过屹立在尘世中心的方尖塔向外辐射,支撑起一片稳固的大陆,庇佑在自然伟力前艰难求存的各族...
你将扮演一名家园毁在兽人铁蹄下的新晋冒险者,带着一只蓝羽雀叩开元素大门,一脚闯入变革世界的阴谋中...
这不是一个传统意义上英雄拯救世界的故事,历尽千帆,才发现在那接天之塔下,一切依旧渺小如尘埃。
以上就是小编整理的关于《元素方尖》巫术师技能玩法及强度分析的全部内容,更多游戏攻略请持续关注手游网!
本文内容来源于互联网,如有侵权请联系删除。
- 1和平精英
-
1
- 2香肠派对
-
2
- 3火龙复古
-
3
- 4暗黑破坏神2.7 重制版
-
4
- 5战场女神
-
5
- 6战神之决战西伯利亚
-
6
- 7黎明召唤
-
7
- 8超神之刃
-
8





三国:谋定天下
侠盗猎车手:罪恶都市
幻唐志
离火之境
辐射:避难所Online
梦想世界:长风问剑录














