|
《下一站江湖》游戏中万松书院答题正确答案是什么?万松书院中的问题难倒了很多玩家,毕竟万松书院的题库还是非常多的,很多小伙伴不知道正确答案也是正常,那么接下来小编为大家带来《下一站江湖》万松书院答题攻略大全,一起来看看吧。
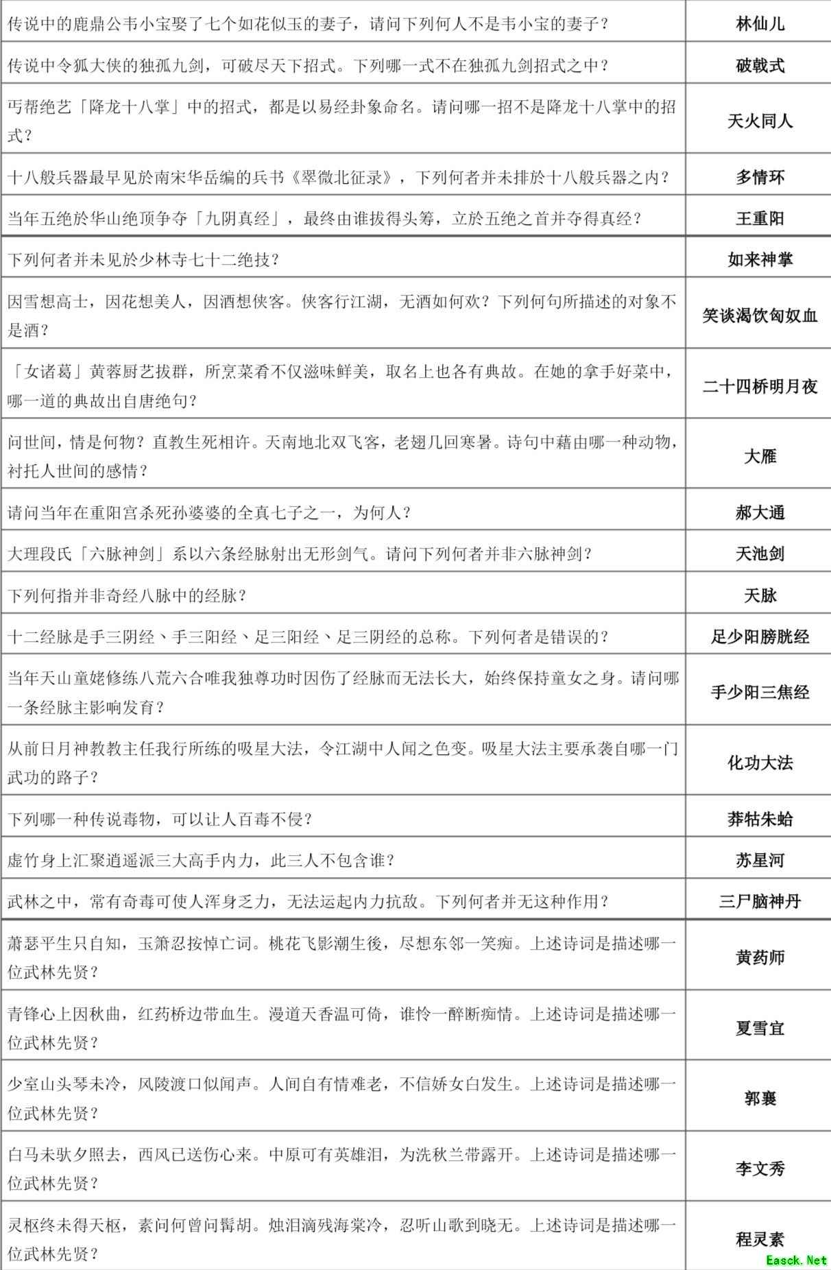
《下一站江湖》万松书院答题攻略大全
游戏介绍1、多结局。 三十个结局等着你去探索,游戏中你做的每一个选择都将影响你未来的走向,无论是武林盟主,还是大魔头,亦或者是皇帝,皆可为。 2、多分支。 每一个事件背后,你都将面临着多种选择,不同的选择将会给你带来不同的命运。 3、多女主。 面临多名佳人示爱时,不用受到剧情的束缚,可随意选择你喜欢的佳人与你陪伴一生。当然,在选择之前,需要你获得她们的倾心。 4、剧情丰富。 高达百万字的剧情量构造了一个庞大的武侠世界,数百分支,总有一条是你想走的路。 5、多门派。 六十个江湖门派,或正或邪,是敌是友,能否学得门派武学,能否加入门派,端看你如何行事。 6、超高自由度。 高自由度的沙盒世界,可不管主线自由闯荡江湖,也可走遍天下广交好友,更可踏遍千山万水寻找宝藏。 7、战棋式回合制战斗。 策略性的战棋式回合制战斗,主角可自由选择武器,自由搭配技能,带来前所未有的战斗畅爽体验。 8、技能自由搭配。 千种技能可自由搭配,创造出你想要的盖世豪侠。 9、多奇遇 江湖处处是奇遇,危险与机遇并存,充满了冒险精神,趣味横生的同时,也会带来不同的选择,走向不同的命运。 10、队友养成。 众多江湖侠客,可结交,可养成,可以一起闯荡江湖探险,可以领悟高级武学。 11、全程配音。 主线全程配音,给你听觉带来不一样的盛宴。 以上就是小编整理的关于《下一站江湖》万松书院答题攻略大全的全部内容,更多游戏攻略请持续关注易采游戏网! 本文内容来源于互联网,如有侵权请联系删除。 |
《下一站江湖》万松书院答题攻略大全
[编辑:gridf]
本文仅代表发表厂商及作者观点,不代表易采游戏网本身观点!









