|
阴阳师妖怪屋妖怪请帖成就怎么做?《阴阳师:妖怪屋》游戏中妖怪请帖成就很多玩家不知道如何完成,那么今天小编就给大家介绍一下阴阳师妖怪屋妖怪请帖成就完成攻略,有需要的小伙伴不要错过了。
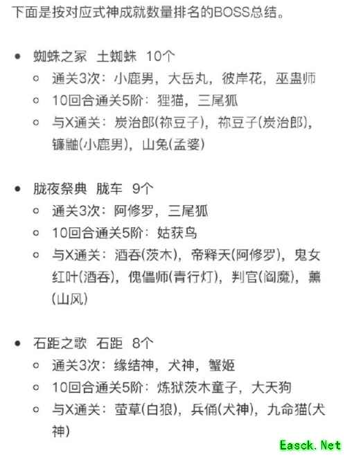
《阴阳师:妖怪屋》妖怪请帖成就完成攻略世界频道的请帖邀请显示的是名称并不是BOSS的名字 玩家们可以通过下面的表格来打BOSS
不同BOSS的挑战要求也是不一样的 具体也可以看下图 希望对大家游戏有所帮助.
以上就是《阴阳师:妖怪屋》妖怪请帖成就完成攻略,更多游戏攻略请持续关注手游网! 本文内容来源于互联网,如有侵权请联系删除。 |
《阴阳师:妖怪屋》妖怪请帖成就完成攻略
[编辑:gridf]
本文仅代表发表厂商及作者观点,不代表易采游戏网本身观点!









