|
根据广东省人民高级法院发布的审判结果显示:判决认定《迷你世界》构成不正当竞争,并判决《迷你世界》立即停止侵权,同时赔偿网易公司5000万元。相较于一审判决,二审判决中的赔偿金额上升了2886.76万元,据悉,这是国内游戏侵权纠纷案件最高判赔数额。 早在2019年,《我的世界》就对《迷你世界》的侵权行为提起了诉讼,并由深圳市中级人民法院作出了一审判决。判决表示,深圳市迷你玩公司所运营的《迷你世界》构成整体侵权,应立即停止侵权。一审判决过后,双方针对判决结果再次提起上诉。2021年7月27日,广东省人民高级法院对此案件进行了二审开庭审理,此案受到社会各界的高度关注。
法院判决结果出炉,《我的世界》发布胜诉公告 12月2日,《我的世界》于官方全渠道发布了诉《迷你世界》抄袭获胜公告,公告中展现了广东省高级人民法院作出的具体判决要点如下: 一、《迷你世界》游戏抄袭《我的世界》的230个游戏元素设计,构成不正当竞争; 二、迷你玩公司应在判决之日起30日内,彻底删除《迷你世界》游戏中涉及侵权的230 个游戏元素; 三、迷你玩公司应就其侵权行为向我司支付经济损失及合理开支,金额由一审判赔的2113.24万元上升至5000万元。
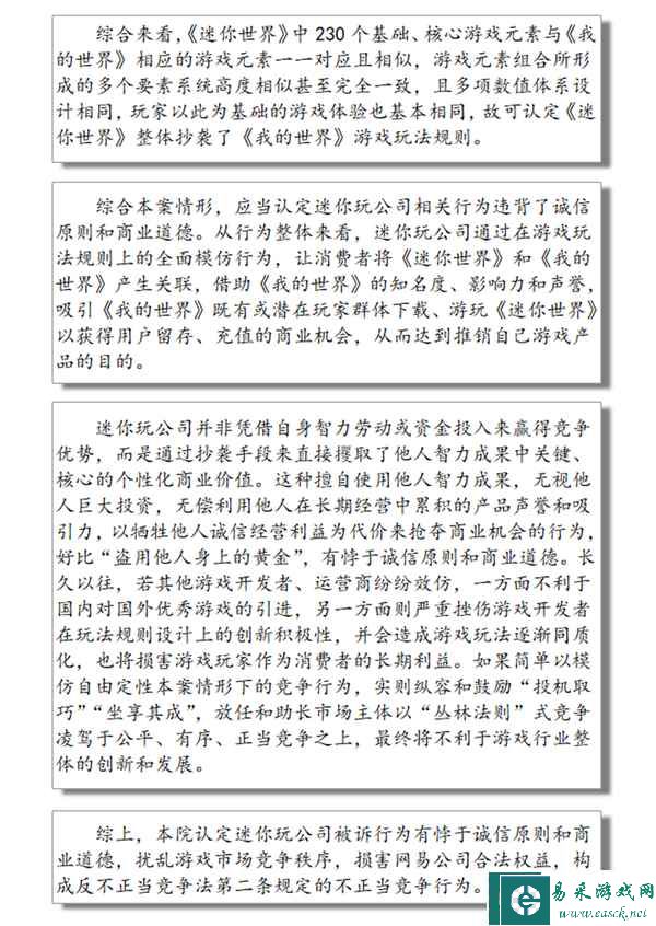
且根据《我的世界》最新公告所附上的终审判决书,广东省高级人民法院还指出了如下图要点:
并且,《我的世界》向全体玩家表达了感谢,也表明了对创作者与玩家的态度:持续支持与保护年轻一代创作者是《我的世界》始终坚守的信念与准则,未来也将与玩家携手共进。 保护知识产权,《我的世界》支持年轻一代创作 近几年,国家开始逐步重视知识产权保护工作,提出加强知识产权保护是推进创新型国家建设、推动高质量发展的内在要求。“知识产权与青年:为更美好的未来而创新”是今年的世界产权保护日主题,以知识产权为核心的内容创作行业,应该响应国家对于知识产权保护的号召,加强对创作者知识产权的支持和保护力度,为创作者打造一个良好的创作环境。 支持原创、尊重、坚持维护知识产权与创作者权益,是国家发展的需要,也是内容创作行业发展的需要。此次《我的世界》胜诉《迷你世界》抄袭侵权案件终审的结束,不仅仅是对《迷你世界》侵权行为的判决,更是对推动行业的健康发展具有重要意义。对于此次事件,大家是如何看待的呢? |
《我的世界》终审胜诉!《迷你世界》抄袭侵权案判决结果出炉
日期:2022-12-02 17:00:06 来源:互联网浏览:
[编辑:gridf]
本文仅代表发表厂商及作者观点,不代表易采游戏网本身观点!












