所在位置:首页 > 手游 > 手游资讯 — 焕新先锋测试开启一周,《射雕》打响翻身战

焕新先锋测试开启一周,《射雕》打响翻身战

作者: 日期:2026-03-21 15:49:35

备受关注的《射雕》焕新先锋测试现已正式开测一周,此次焕新测试吸引了大量新老玩家参与,引发关注与讨论。本次测试,《射雕》在过往版本基础上,全方面进行了深度优化改进。

43处更新,坐实《射雕》“颠覆式焕新”

此次焕新先锋测试,《射雕》团队提出将为所有玩家呈现一个更加贴近金庸原著精神、更具武侠韵味、更能让人沉浸其中的江湖世界。那么,经过全面优化升级的《射雕》焕新版本,究竟会以怎样的面貌呈现在玩家面前?

密密麻麻的更新点一览,此处仅为部分摘录

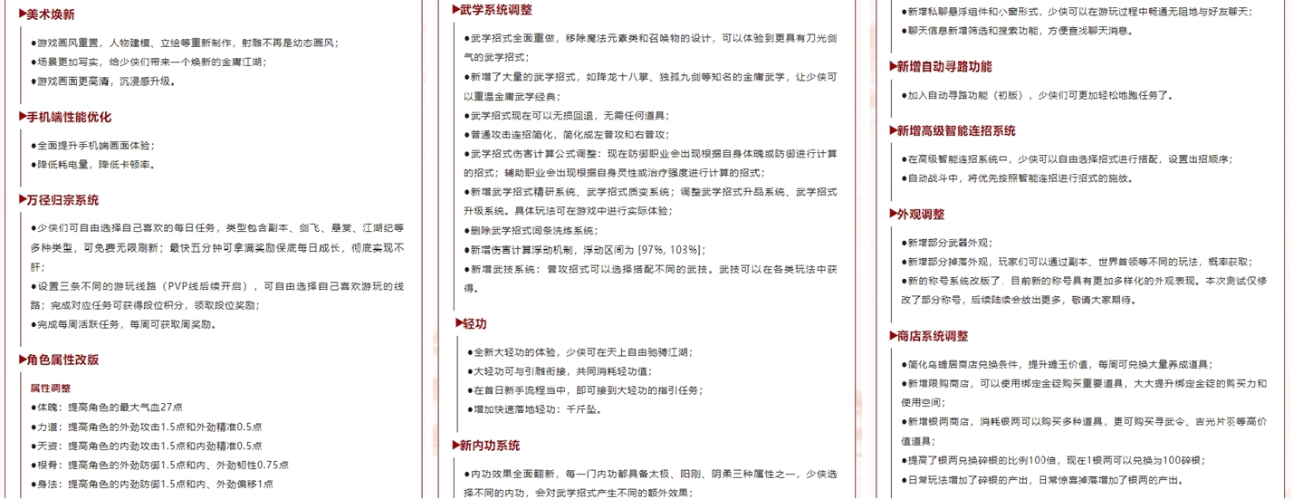
对此,官方放出极其详尽的攻略指南,其中包含43处改进或调整,涉及PVP重构、RPG革新、角色养成改动、侠侍系统调整、产业系统优化、新社交系统等诸多方面,且于测试期陆续开放8大活动与其他福利。10月24日的测试服更新中,开启了百炼炼狱荣誉墙,全新天品武学上线,参与九州同华活动还可获得焕新先锋测试纪念称号“江湖焕新,因你不同”。

相较10月11日首曝视频中面世的“十大革新”, 本次《射雕》焕新测试可体验的内容堪称量大管饱,符合此前新任制作人“策划V”提到的“回炉调整规模比预期更大,耗时也比预想更长”。海量更新内容将以分阶段的形式陆续开放,供玩家随游戏进展体验。

开测一周,大众反响如何?

本次焕新版本,直观的改变主要在美术画风重置、手机端性能优化、武学系统调整、轻功与自动寻路等方面。视觉与画质是玩家初入江湖第一时间即可发现的改变,针对角色建模过于幼态、侠侍立绘二次风格等吐槽较多的问题,《射雕》焕新版本几乎进行了推翻重做,新版角色脸部与体型更写实、更符合大众审美,同时在捏脸丰富度和服装造型上,都加入了金庸IP和武侠元素,玩家纷纷点赞,“好惊艳”“细节拉满”。

其次,游戏重做了武学系统,大量的武学动作和特效调整,更具武侠意境。雷电天火这类浮夸的元素魔法,变为武侠味更重的剑气、刀光和真气;对原著武学如独孤九剑、降龙十八掌等进行考据,融入武学设计中。玩家也表示,“动作还可以”“感觉重新做了个游戏”。

于此同时,《射雕》也做出了实机承诺,未来官方发的视频都将明确标注录制方式及设备,保证所见即所得。公测版本上线的第一天,游戏就因bug导致移动端性能表现全面低于预期,本次焕新版本中,《射雕》将移动端的性能优化作为首要基础大幅加强,减少发烫卡顿,机型覆盖90%以上,千元机可流畅体验。

一款做了两次的游戏,如何满足新老玩家?

江湖焕新,大有不同。从阶段性结果来看,《射雕》焕新测初步得到认可。同时,我们也能看到《射雕》新版本中加入了一些“降肝减负”的设计,回应了当前行业主流呼声,例如底层战斗系统简化,优化设计了便捷性操作、自动战斗、智能连招、自动寻路等功能。

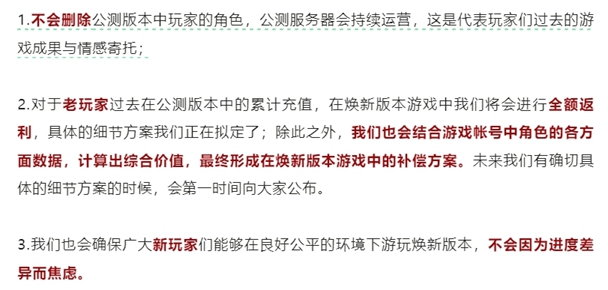
针对新版本如何补偿玩家、旧角色继承等老玩家关注的问题,《射雕》也给出了“全额返”“不会删除公测数据”“确保新玩家公平”等三大承诺,尽可能做到“焕新江湖,一个都不能少”。

总体上看,《射雕》想要完成的回炉计划,其工程量可能不亚于重新做一款游戏,毕竟在核心玩法逻辑改动后,许多系统设计也要做出相应改变,可谓牵一发而动全身,《射雕》的焕新之路可能还需要花费不少的时间。

过去的四个月,《射雕》积极听取玩家反馈,重铸匠心不改,为玩家体验再出发。展望未来,《射雕》还有很大的提升空间,期待团队能够继续倾听玩家的声音,不断优化游戏品质,带来更多、更好的游戏体验。

最新文章