|
经典情怀版联运大服·二〇二五今天中午强势开服!开服第一天,是奠定优势、抢占先机的黄金时刻!
天墉城探宝
活动期间(截止至:8月18日 12:00)前往活动页面扫码开启天墉城探宝小游戏,首次突破25关后即可获得1个抽奖码。成功绑定抽奖码即可解锁普通奖池。
小游戏排行榜截止至2025年8月18日 12:00:00定榜,定榜后排行榜前十的玩家还可享有对应的京东卡奖励,需在活动页面填写地址以便奖品邮寄。
新服累计充值抽奖 累计礼包活动截止时间:2025年8月31日23:59 道友充值至对应金额即可收获累计充值礼包,超多道具都在其中!
不仅如此,玩家充值兑换达到50元、100元、500元、1000元、3000元时,除获得累计充值礼包外还可以额外获得一个抽奖资格码。系统会随机在各自资格码中抽取幸运玩家发放八阶坐骑、三天技神兽、六阶坐骑、神兽精魄、三天技变异等奖励! 首充礼包
在该服务器从未进行过充值的账号,活动期间首次一次性充值兑换1000金元宝、3000金元宝或者10000金元宝可获得对应首充礼包。礼包内包含的首充红包有几率开出神兽、神兽精魄、变异精魄、相性首饰等奖励。 账号首次创建角色后的1天内充值兑换,即可获得豪华首充礼包,1-3天内充值兑换即可获得精致首充礼包,3天后充值兑换即可获得普通首充礼包。
在新服对外开放前,首充额度达到相应首充条件,则必定获得对应的豪华首充礼包。 成就达人
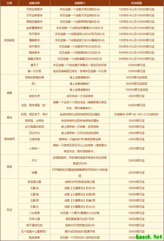
想要参与成就竞速活动的玩家,2025年8月15日00:00-10月13日23:59期间,在二〇二五区组第一个完成指定成就的玩家,不仅可以解锁独特成就,还可以获得额外的活动奖励。
成就排行活动是在2025年9月13日23:59之前,累计成就点数在二〇二五区组排名前十的玩家将获得活动奖励。
新服活动还有很多,想要了解更多活动详情请道友们前往《问道》官网查看更多新服福利活动。 情怀版服务器已盛大开启,海量福利已就绪,就等您来参与!无论是老玩家的回归,还是新玩家的加入,都能在这里找到属于自己的乐趣与激情。让我们一起在游戏中尽情狂欢,书写属于我们的精彩篇章! |
人气高涨!《问道》经典情怀版二〇二五火爆开服!
日期:2025-08-15 20:06:29 来源:互联网浏览:
[编辑:gridf]
本文仅代表发表厂商及作者观点,不代表易采游戏网本身观点!



















