|
游族网络上半年的净利润预增超7倍,这表明公司的财务状况得到了改善,同时也反映出公司的战略创新取得了积极的成果。对于玩家来说,这种战略创新推动业绩高增长可能会带来以下影响: 1. 游戏质量的提升:公司通过创新来提高游戏的质量和体验,这可能会吸引更多的玩家。高质量的游戏内容可以增加玩家的粘性和满意度,从而带来更多的付费机会。 2. 新的游戏模式和玩法:公司可能会推出新的游戏模式和玩法,这些新颖的元素可以吸引玩家的好奇心,并激发他们的探索欲望。新颖的游戏体验可以增加游戏的吸引力,并吸引更多的玩家参与。 3. 玩家社区的扩大:通过战略创新,公司可能会扩大玩家社区,增加与玩家之间的互动和交流。这可以增强玩家的归属感和忠诚度,并促进游戏的持续发展。 4. 游戏的可持续性:通过创新,公司可以确保游戏的可持续性,即游戏的内容和功能能够随着时间的推移而不断更新和改进。这可以保持玩家的兴趣和参与度,并延长游戏的生命周期。 5. 玩家经济收益:对于玩家来说,他们可能会从公司的高增长战略中获得更多的经济收益。这可能包括更丰富的游戏内付费选项、更好的游戏道具和皮肤等。 然而,值得注意的是,任何变化对玩家的影响都是相对的,具体的影响程度可能因个体差异而异。一些玩家可能更喜欢传统和稳定的游戏体验,而另一些人可能更喜欢新颖和具有挑战性的游戏。因此,游族网络的战略创新是否会受到玩家的普遍欢迎,还需要进一步观察和评估。
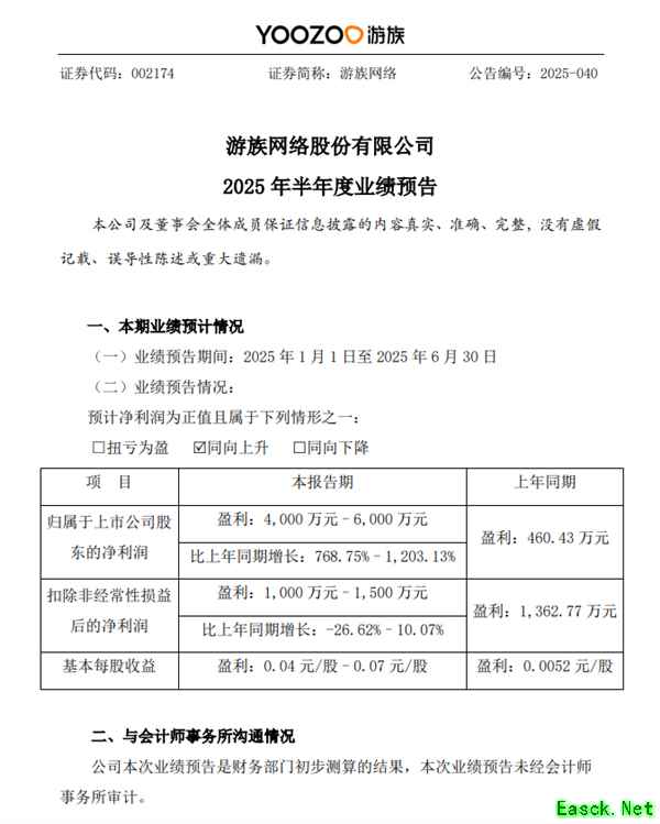
近日,游族网络发布了2025年上半年的业绩预告,预计归属于上市公司股东的净利润将达到4000万元至6000万元,同比大幅增长768.75%至1203.13%,增幅显著。 从业务布局来看,公司持续推进“全球化卡牌+”战略,成为业绩增长的重要驱动力。旗下经典IP“少年”系列新作少年三国志3已启动群英测试,在核心战斗机制和玩法设计上进行大胆创新,突破传统数值卡牌的限制,融入“全球化卡牌+”的理念,有效提升了玩家活跃度与整体游戏体验。 公司在运营方面也展现出强劲实力,通过丰富多样的线上线下的运营活动,持续挖掘在营产品的长线价值。例如,部分热门游戏与非物质文化遗产及经典文化IP展开深度联动,推动多款产品保持稳定的流水贡献。 此外,公司在技术研发方面持续投入,进一步深化人工智能技术在游戏中的应用,新品测试进展顺利,为未来的产品线提供了有力支撑。 在成本控制方面,公司通过精细化管理有效提升运营效率,广告投放更加精准,大幅减少了不必要的开支,期间费用实现同比下降,助力整体盈利能力提升。 |
游族网络上半年净利预增超7倍,战略创新推动业绩高增长
日期:2025-07-15 12:00:32 来源:中关村在线浏览:
[编辑:gridf]
本文仅代表发表厂商及作者观点,不代表易采游戏网本身观点!










