所在位置:首页 > 手游 > 手游攻略 — 《洛克王国》电磁超人性格推荐

《洛克王国》电磁超人性格推荐

作者: 日期:2026-01-12 23:49:49

洛克王国游戏中很多小伙伴想知道电磁超人什么性格好呢,今天小编就给大家带来了《洛克王国》电磁超人性格推荐分享,想要了解详情的一起看看吧!

《洛克王国》电磁超人性格推荐

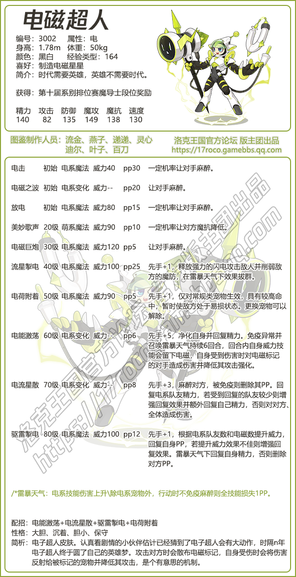
配招:电能激荡+电流星散+驱雷掣电+电荷附着

性格:大胆、沉着、胆小、保守

简析:电子超人皮肤。认真看剧情的小伙伴估计已经猜到了电子超人会有大动作,时隔n年电子超人终于圆了自己的英雄梦。攻击对方时会散布电磁标记,自身受伤时会将伤害反射给被标记的宠物并降低其攻击,是个有意思的机制。

以上就是小编整理带来的《洛克王国》电磁超人性格推荐介绍,更多精彩内容,请点击关注易采游戏网,小编将持续为您更新!

本文内容来源于互联网,如有侵权请联系删除。

最新文章