易采游戏网
关注微信
作者: 日期:2026-01-12 01:04:38
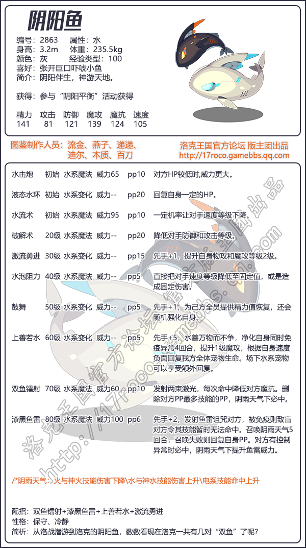
阴阳鱼技能配招推荐:双鱼镭射+漆黑鱼雷+上善若水+激流勇进。在6月18日-7月15日【阴阳平衡】活动中,选择任意双鱼卦印可开启挑战,战斗胜利可获得阴卦能量或阳卦能量。当阴阳卦能量均为50即可领取宠物:阴阳鱼。
本文内容来源于互联网,如有侵权请联系删除。
《洛克王国》大耳帽兜获取方法
《洛克王国》枫雪傲霜获取方法
《洛克王国》雪影冰灵获取方法
《洛克王国》幽兰雪魅获取方法
《洛克王国》123又庆生啦攻略详情
《洛克王国》枫雪芙蕖获取方法