易采游戏网
关注微信
作者: 日期:2026-01-11 23:47:25
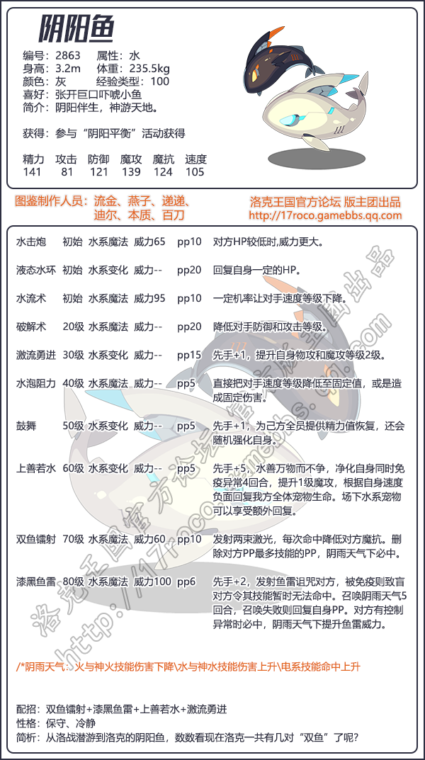
《洛克王国》阴阳鱼宠物怎么样呢?游戏中宠物众多,很多小伙伴想知道洛克王国【阴阳鱼】宠物厉不厉害,技能该怎么配招呢?下面小编就给大家带来了《洛克王国》阴阳鱼技能配招图鉴介绍,感兴趣的小伙伴一起看看吧!
>>>>小编推荐:洛克王国宠物图鉴大全
>>>>小编推荐:洛克王国活动汇总
以上就是小编整理带来的《洛克王国》阴阳鱼技能配招图鉴介绍,大家还喜欢吗?更多精彩内容,请点击关注易采游戏网,小编将持续为您更新!
本文内容来源于互联网,如有侵权请联系删除。
《洛克王国》雪影冰灵获取方法
《洛克王国》幽兰雪魅获取方法
《洛克王国》123又庆生啦攻略详情
《洛克王国》枫雪芙蕖获取方法
《洛克王国》青钟翾狐技能表图鉴
《洛克王国》少音技能表图鉴